中央人民政府
西藏自治区人民政府
本站支持IPV6
登录
注册
【用户中心】
加入收藏
退出
无障碍
智能推荐:
热点服务
营商环境
集成服务
阳光政务
首页
新闻
图片新闻
国务院新闻
西藏新闻
阿里新闻
领导动态
七县动态
部门动态
援藏工作
公开
行署领导
政府工作报告
信息公开指南
信息公开制度
信息公开年度报告
信息公开目录
政策文件库
政策解读
依申请公开
重点领域信息公开
专题专栏
服务
互动
专员信箱
阿里访谈
民生关注
意见建议
在线调查
作风建设(意见征集)
走进阿里
阿里概况
影音阿里
历史文化
行政区划
经济社会
民族宗教
自然地理
人口民族
首页
新闻
图片新闻
国务院新闻
西藏新闻
阿里新闻
领导动态
七县动态
部门动态
援藏工作
公开
行署领导
政府工作报告
信息公开指南
信息公开制度
信息公开年度报告
信息公开目录
政策文件库
政策解读
依申请公开
重点领域信息公开
专题专栏
服务
互动
专员信箱
阿里访谈
民生关注
意见建议
在线调查
作风建设(意见征集)
走进阿里
阿里概况
影音阿里
历史文化
行政区划
经济社会
民族宗教
自然地理
人口民族
当前位置:
首页
公开
信息公开目录
公示公告
正文
索引号:
dqslj/2025-00003
发文字号:
发文机构:
阿里地区水利局
名 称:
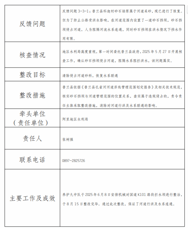
第二轮西藏自治区生态环境保护专项督察报告 反馈意见(3-3-1)整改措施 完成情况公示表
公文种类 :
环境监测、保护与治理
发布日期:
2025-12-05
第二轮西藏自治区生态环境保护专项督察报告 反馈意见(3-3-1)整改措施 完成情况公示表
文章来源: 发布日期:2025-12-05 浏览: